tips data : 웨이터가 자신이 일하는 레스토랑에서 수개월 동안 일을 하면서 tip 관련하여 모은 자료
1. 라이브러리 설치
install.packages("reshape2")
2. 라이브러리 불러오기
library(reshape2)
3. 데이터 확인
head(tips)
total_bill tip sex smoker day time size
1 16.99 1.01 Female No Sun Dinner 2
2 10.34 1.66 Male No Sun Dinner 3
3 21.01 3.50 Male No Sun Dinner 3
4 23.68 3.31 Male No Sun Dinner 2
5 24.59 3.61 Female No Sun Dinner 4
6 25.29 4.71 Male No Sun Dinner 4
tail(tips)
total_bill tip sex smoker day time size
239 35.83 4.67 Female No Sat Dinner 3
240 29.03 5.92 Male No Sat Dinner 3
241 27.18 2.00 Female Yes Sat Dinner 2
242 22.67 2.00 Male Yes Sat Dinner 2
243 17.82 1.75 Male No Sat Dinner 2
244 18.78 3.00 Female No Thur Dinner 2
dim(tips)
[1] 244 7
* 각각의 변수 확인 : summary
summary(tips)
total_bill tip sex
Min. : 3.07 Min. : 1.000 Female: 87
1st Qu.:13.35 1st Qu.: 2.000 Male :157
Median :17.80 Median : 2.900
Mean :19.79 Mean : 2.998
3rd Qu.:24.13 3rd Qu.: 3.562
Max. :50.81 Max. :10.000
smoker day time size
No :151 Fri :19 Dinner:176 Min. :1.00
Yes: 93 Sat :87 Lunch : 68 1st Qu.:2.00
Sun :76 Median :2.00
Thur:62 Mean :2.57
3rd Qu.:3.00
Max. :6.00
- 왼쪽으로 치우진, 오른쪽으로 긴 꼬리의 형태임을 알 수 있음
ggplot(tips, aes(x = total_bill)) + geom_histogram()

summary(tips$tip)
Min. 1st Qu. Median Mean 3rd Qu. Max.
1.000 2.000 2.900 2.998 3.562 10.000
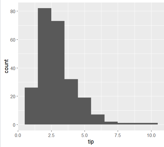
- 1$ 단위로 그림 그리기 : binwidth = 1
ggplot(tips,aes(tip))+geom_histogram(binwidth = 1)

- 히스토그램 처럼 그리고 끝의 점을 이어주는 함수: geom_freqploy() -> 여러개의 분포를 확인 가능
ggplot(tips,aes(tip))+geom_freqpoly()

- 남녀 구분값 확인
ggplot(tips,aes(tip, color=sex))+geom_freqpoly()

ggplot(tips,aes(tip))+geom_density()

'Data visualization > 데이터시각화(R)' 카테고리의 다른 글
| 데이터시각화 R_ggplot2_Titanic 데이터(범주형 변수) (0) | 2023.09.10 |
|---|---|
| 데이터시각화 R_ggplot2_Tips 데이터 (0) | 2023.09.10 |
| Basic-grammar-in-R (0) | 2023.09.09 |
| 데이터시각화 R_ggplot2_mpg data (0) | 2023.09.03 |
| 데이터 시각화를 위한 R 기본 문법 (0) | 2023.09.03 |