Data Statistics 6

차원 축소(Dimensionality Reduction)

차원 축소란차원 축소는 고차원 데이터를 더 낮은 차원의 데이터로 변환하는 기법입니다. 이는 데이터의 복잡성을 줄이면서도 중요한 정보는 보존하는 것을 목표필요성차원의 저주(Curse of Dimensionality) 해결데이터 시각화 용이계산 효율성 향상불필요한 노이즈 제거데이터 압축주요 차원 축소 기법 PCA (Principal Component Analysis, 주성분 분석) : 가장 대표적인 선형 차원 축소 기법으로, 비지도 학습 방식작동 원리데이터 표준화공분산 행렬 계산고유값과 고유벡터 계산주성분 선택데이터 투영특징데이터의 분산을 최대한 보존직교하는 새로운 축을 찾음선형 변환만 가능활용 사례얼굴 인식 (Eigenface)이미지 압축데이터 시각화이상치 탐지LDA (Linear Discriminant ..

Data Statistics 2024.11.02

딥러닝_통계 분석 종류

통계 분석 기법  변수의 개수에 따른 분류: Simple (단순): 하나의 변수만 사용하는 모델 Multiple (다중): 여러 개의 변수를 사용하는 모델관계의 특성에 따른 분류: Linear (선형): 변수들 간의 관계가 직선적인 모델 Nonlinear (비선형): 변수들 간의 관계가 곡선적이거나 복잡한 모델예단순 선형 모델: 집의 크기로만 가격을 예측하는 경우 다중 선형 모델: 집의 크기, 방 개수, 위치 등 여러 변수로 가격을 예측하는 경우 단순 비선형 모델: 시간에 따른 인구 증가를 곡선으로 예측하는 경우 다중 비선형 모델: 여러 변수를 사용하며 복잡한 패턴을 학습하는 신경망  Logistic Regression Classification (범주 예측), Regression (수치 예측)  로지스..

Data Statistics 2024.11.02

선형 회귀와 로지스틱 회귀

선형 회귀 (Linear Regression)선형 회귀는 독립 변수(x)와 종속 변수(y) 사이의 선형 관계를 모델링하는 통계적 방법입니다. 목적: 독립 변수(들)를 사용하여 종속 변수를 예측하는 것수학적 표현: y = β₀ + β₁x₁ + β₂x₂ + ... + βₙxₙ + εy: 종속 변수x₁, x₂, ..., xₙ: 독립 변수들β₀: y절편β₁, β₂, ..., βₙ: 각 독립 변수의 계수ε: 오차항주요 특징선형성: 독립 변수와 종속 변수 사이의 관계가 선형이라고 가정합니다.연속적인 종속 변수: 예측하려는 값(y)은 연속적인 숫자여야 합니다.해석 용이성: 각 독립 변수의 계수는 해당 변수가 종속 변수에 미치는 영향을 나타냅니다.평가 지표R-squared (결정 계수): 모델이 데이터의 분산을 얼마나..

Data Statistics 2024.09.22

기초통계 R 실습

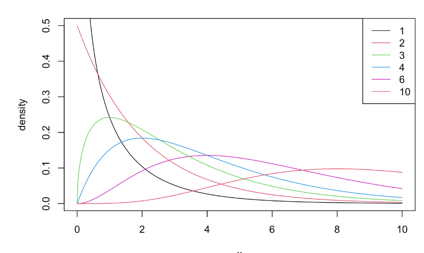
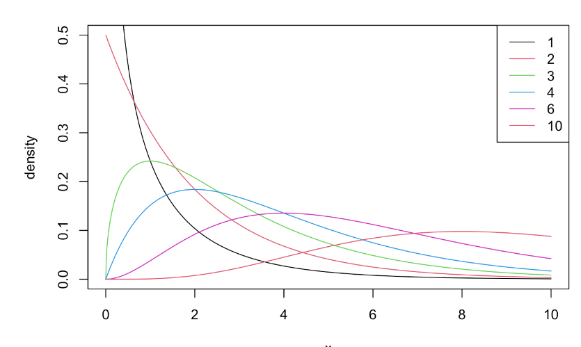
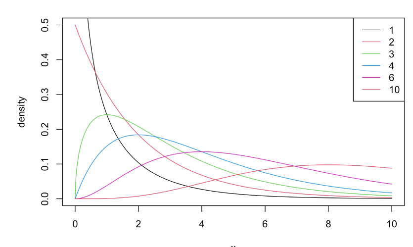
표본추출과 표본분포 (week 6) 데이터분석을 위한 통계 랜덤 표본 (random sample) 추출 :알려진 확률 분포로부터 임의로 데이터를 생성 예를 들어, 지난 몇년간 통계학 입문 강좌를 수강하는 학생들의 기말시험성적이 평균 50점, 표준편차 20점의 정규분포를 따른다는 사실을 알고 있다고 하자. 이 분포를 따르는 성적자료 100개를 임의로 생성해보자. n=100, mean=50, sd=20, rnorm() : 정규분포 rnorm(n, mean=0, sd=1) sample.data

Data Statistics 2023.05.02
728x90