사이킷런이란?
사이킷런은 대표적인 파이썬 머신러닝 라이브러리로 Classification(분류), Regression(회귀) 모델을 주로 사용합니다.

scikit-learn: machine learning in Python — scikit-learn 1.3.2 documentation
scikit-learn: machine learning in Python — scikit-learn 1.3.2 documentation
Model selection Comparing, validating and choosing parameters and models. Applications: Improved accuracy via parameter tuning Algorithms: grid search, cross validation, metrics, and more...
scikit-learn.org
1) Supervised learing → 정답이 있는 답을 맞추기

2) Clustering, Dimensionality reduction → 정답이 없는 답을 맞추기

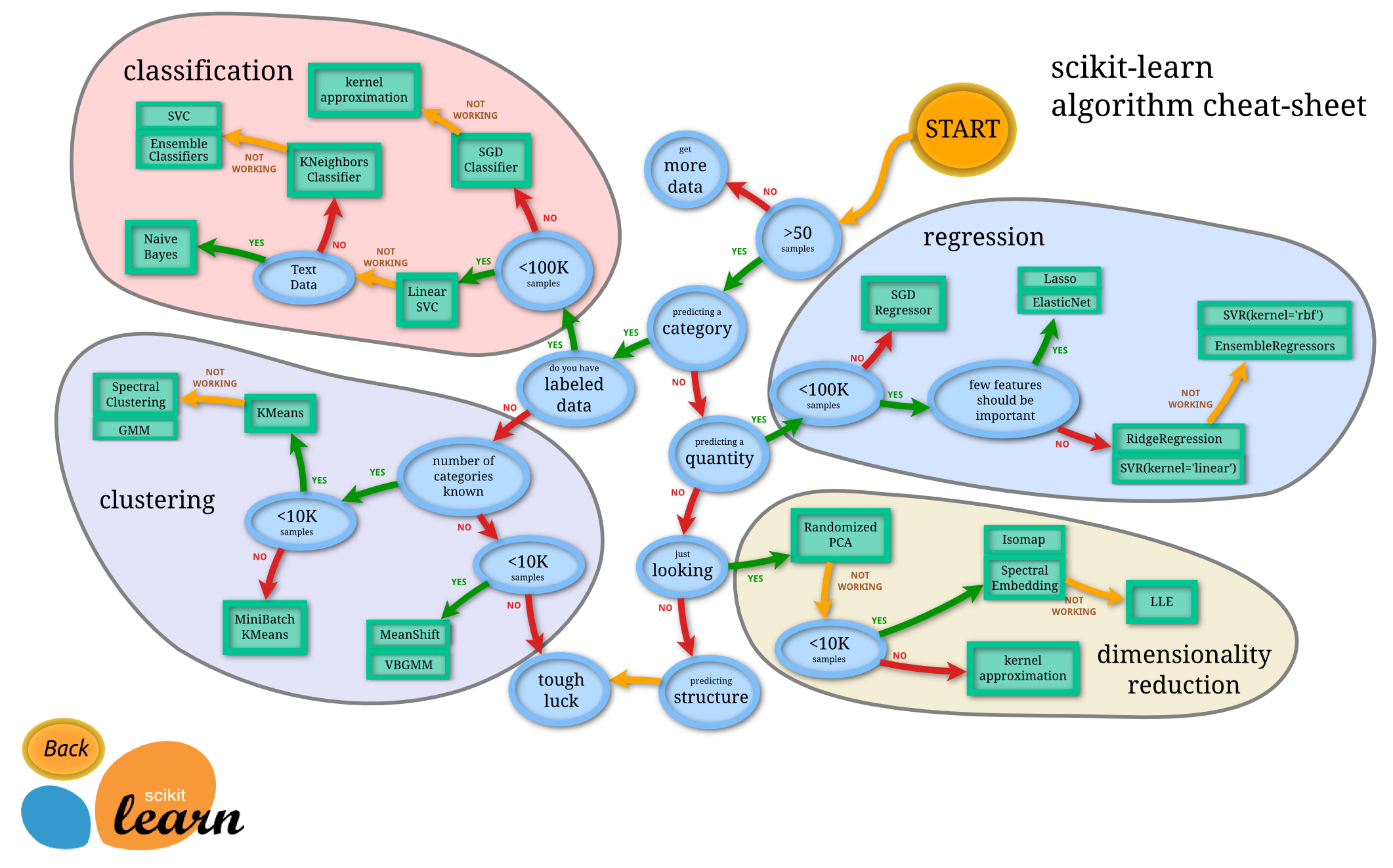
Choosing the right estimator — scikit-learn 1.3.2 documentation
3) Scikit-learn 개발자의 Github
amueller/odscon-2015: Slides and material for open data science (github.com)
GitHub - amueller/odscon-2015: Slides and material for open data science
Slides and material for open data science. Contribute to amueller/odscon-2015 development by creating an account on GitHub.
github.com
머신러닝 알고리즘
알고리즘은 조리기구입니다! 우리는 알고리즘을 활용하여 데이터를 요리할 수 있습니다.
어떤 알고리즘을 사용하는 가에 따라 성능은 다르게 나타납니다.
머신러닝 문제
크게는 정답이 있는 문제인 Supervised learning(지도학습)과 정답이 없는 Clustering(클러스링), Dimensionality reduction(차원 축소)과 같은 문제를 해결하는 Unsupervised learning(비지도학습)으로 나뉩니다.
scikit-learn: machine learning in Python — scikit-learn 0.16.1 documentation
scikit-learn.org
'Machine Learning' 카테고리의 다른 글
| 4wk_예측값과 실제값 비교 : MSE · RMSE · MAE · R2 (0) | 2024.03.31 |
|---|---|
| 1wk_Machine Learning_Python Packages (0) | 2024.03.09 |
| 사이킷런 의사결정나무 알고리즘 및 당뇨병 데이터셋 (0) | 2024.01.16 |
| Machine Learning_Numpy (0) | 2023.09.16 |
| What is Machine Learning? (0) | 2023.09.04 |